9月3日晚,学校“新东方杯”职通未来简历大赛系列活动圆满落幕。浦京集团官网2017级学生纪翔、贺济朝斩获二等奖,高淑慧荣获优秀奖。
本次简历大赛历时一月有余,经过“一对一”简历问诊、学院推优、一轮评选等环节,浦京集团官网学子纪翔、贺济朝、高淑慧3名本科生的简历从全校100余份参赛的优秀简历中脱颖而出,闯入终极决赛。
决赛现场,纪翔与贺济朝分别以“一定要多见见世面”和“一‘简’钟情 砥‘历’追梦”为题,结合个人求职岗位,进行风采展示。纪翔从目标树立、专业细分及选择、实习体验等方面讲述自己的成长;贺济朝以自己和简历的故事为主线,讲述自己追求心怡简历的酸甜苦辣。面对评委的提问,他们思维敏捷,深入浅出,表现亮眼。最终,二人均获二等奖。

纪翔,女,汉族,山东青岛人,金融专业1701班学生。大学期间,曾获专业一等奖学金3次,2019全国大学生数学竞赛陕西省二等奖,2020“华为云杯”人工智能应用创新大赛三等奖,连续多次获得校级“三好学生”、“优秀学生干部”、“优秀团干部”等荣誉称号。曾赴剑桥大学Murray Edwards学院访学,赴平安银行私人银行、衍盛中国、中国人寿软件研发中心、埃森哲中国、凯捷中国实习,担任安永校园大使。

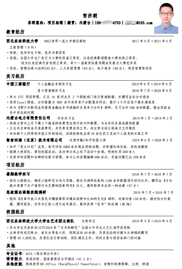
贺济朝,男,汉族,共青团员,内蒙古鄂尔多斯人,工商管理专业1702班学生。大学期间,曾获全国大学生广告艺术大赛陕西省三等奖两项、红色经典影视配音大赛校级三等奖、我为红色经典代言校级三等奖等奖项,并获得“优秀学生干部”、“优秀共青团员”等荣誉称号;曾担任大学生艺术团主持队支书,并作为学生代表参加2018年CCTV五月的鲜花全国大中学生文艺汇演节目录制;曾在中国工商银行、内蒙古电力集团有限责任公司、智者四海(北京)技术有限公司实习。

高淑慧,女,汉族,共青团员,辽宁人,农林经济管理1702班学生。大学期间,曾获第五届“互联网+”大学生创新创业大赛铜奖,曾担任院科创部副部长,强生医疗校园经理人,目前任职北京京东世纪贸易有限公司实习生。
学院以简历大赛为契机,统筹各方力量,指导2021届全体毕业生简历670余份,帮助毕业生提高求职技能。